新闻中心
NEWS
项目文章 | “基因组+” 多组学研究揭示野燕麦的除草剂耐受性
2025-11-20 14:14

燕麦(Avena sativa L.)是全球第七大粮食作物,兼具食用与饲用价值,环境适应性强,尤其耐旱。野燕麦(Avena fatua L.)是与栽培燕麦(Avena sativa L.)和不实野生燕麦(Avena sterilis L.)密切相关的六倍体杂草,广泛分布于农田,被公认为危害最严重的一年生杂草之一。野燕麦具备极强的环境适应性和表型可塑性,能够耐受多种非生物和生物胁迫,并表现出显著的除草剂抗性。尽管其入侵性对农业生产造成了严重损失,但野燕麦中蕴藏的抗病抗逆等遗传资源同样不可忽视。


2025年11月7日,河北大学杜会龙/巩志忠教授团队与中国农业科学院深圳农业基因组研究所汪鸿儒研究员团队合作,在Nature Communications在线发表了题为Reference genome and population genomic analyses reveal insight into herbicide tolerance in Avena fatua L.的研究论文。该研究整合野燕麦的基因组、重测序、转录组及表观组等多组学数据开展联合分析,构建了野燕麦高质量参考基因组及群体变异图谱,揭示其与栽培燕麦的遗传关系,并鉴定出位于4D染色体、包含扩增GST基因簇的关键除草剂抗性位点,为培育高抗性燕麦品种提供了重要基因资源。安诺优达为该研究提供了建库测序服务。


研究材料及测序方法


01 基因组组装注释:采集自中国西藏拉萨地区的野燕麦(A.fatua)单株W1004 进行PacBio HiFi 测序、Oxford Nanopore(ONT)长读长测序、Hi-C测序,并且其根、茎、叶、花、种子5个组织样本进行RNA-seq辅助注释。

02 重测序群体:收集了来自中国三个生态区(西藏高原267份、新疆71份、河北张家口105份)的443份野燕麦(A.fatua)和全球范围内的288份栽培燕麦(A.sativa)进行DNA小片段文库测序,来自以色列地区的37份已发表的不实野生燕麦(A.sterilis)。

03 转录组:采集6h、24h和7d三个时间点对照组和除草剂(fenoxaprop-P-ethyl)处理组野燕麦幼苗的叶片和根,3个生物重复,共36个样本进行RNA-seq。 

04 表观组:采集24h和7d时间点对照组和除草剂(fenoxaprop-P-ethyl)处理组野燕麦幼苗的叶片进行ATAC-seq。


多组学联合研究结果


01 野燕麦的高质量基因组


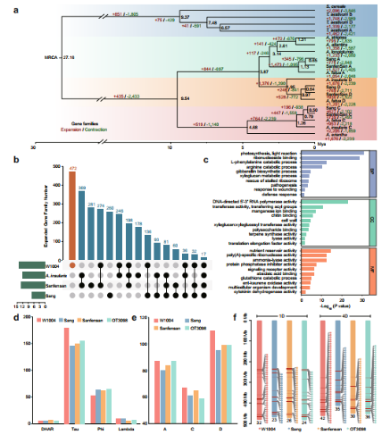
研究组装了野燕麦10.98 Gb 高质量基因组,contig N50 达 473.48 Mb,99.79%的序列挂载到21条染色体,仅有22个gap(其中10条染色体0gap),且成功鉴定出42个端粒,BUSCO完整性98.5%,质量优于已发表燕麦基因组。注释获得135,473个蛋白编码基因,重复序列占比88.38%(以Gypsy型LTR反转录转座子为主,占比35.17%)。比较基因组分析显示,野燕麦与栽培燕麦分化时间较近(0.79~1.13 Mya),472个基因家族发生扩张(含GRAS、GST等抗逆相关家族),且野燕麦基因组中存在大量特有的大片段倒位,主要分布在染色体4A和4C上,为解析其环境适应性及进化机制提供关键基因组资源。


图片


图1 野燕麦表型及基因组组装


图片


图2 燕麦属基因组系统发育树及野燕麦的基因家族分析


02 野燕麦、栽培燕麦与不实野生燕麦的遗传关系及进化历史


基于768份燕麦WGS数据分析,共获得7,620万个高质量SNP位点,D亚基因组(1D、4D 染色体)SNP密度较高。群体结构分析表明野燕麦、栽培燕麦和不实野生燕麦遗传分化显著,栽培燕麦由不实野生燕麦驯化而来,野燕麦与栽培燕麦(尤其裸燕麦)亲缘更近。野燕麦遗传多样性最高(π=1.06×10⁻³),且呈现随海拔降低而递减的趋势,栽培燕麦(裸燕麦)多样性最低,连锁不平衡程度最高,反映驯化瓶颈效应。群体遗传学分析为解析燕麦的演化起源与环境适应性提供了关键依据。


图片


图3 野燕麦、栽培燕麦和不实野燕麦的群体遗传学分析


03 野燕麦环境适应性选择信号


为解析野燕麦环境适应性的遗传机制,研究通过序列相似性、大尺度结构变异、跨群体扩展单倍型纯合度(XP-EHH)、跨群体复合似然比(XP-CLR)、群体分化指数(Fst)及核苷酸多样性等分析方法,综合鉴定了野燕麦与栽培燕麦基因组上高度分化的区域1.11-1.71Gb,覆盖12,896-22,051个基因,其中2,417个基因被至少五种方法检测到。功能富集分析显示,候选基因主要参与氧化胁迫应答、激素信号转导及生长发育等过程,其中105个基因与水稻、小麦已知的抗逆基因同源,51个基因与重要农艺性状的基因同源,为解析野燕麦环境适应性演化的遗传学基础提供了关键基因资源。


图片


图4 野燕麦和栽培燕麦遗传分化区域


04 野燕麦除草剂耐受机制及qGST4D关键耐受位点


经氟苯草酯除草剂处理,野燕麦的存活率显著高于栽培燕麦。研究整合转录组RNA-seq和表观组ATAC-seq数据分析,聚焦野燕麦与栽培燕麦基因组上高度分化区域的基因在胁迫抗性方面的作用。RNA-seq发现除草剂胁迫下共23,833个差异表达基因(DEGs),显著富集于氨基酸代谢、激素信号、谷胱甘肽代谢及DNA损伤修复等防御相关通路。同时,ATAC-seq分析在叶组织中鉴定出大量除草剂诱导的染色质开放区域(DARs)。通过整合分析,发现了1,908个基因的表达变化与染色质可及性改变直接相关。谷胱甘肽S-转移酶(GST)基因簇在处理后被显著诱导,在解毒和耐药过程中起关键作用。

以氟苯草酯处理后的存活率为表型指标,进行了全基因组关联分析,在染色体4D末端鉴定到了一个与除草剂抗性显著相关的区域qGST4D位点(4D:442-444Mb),该区域与此前检测到的野燕麦与栽培燕麦基因组高度分化区域重叠。并通过病毒诱导基因沉默(VIGS)和转基因表型验证GST基因4Dg0135144是介导除草剂耐受的关键基因。


图片


图5 除草剂处理下野燕麦RNA-seq和ATAC-seq分析


图片


图6 qGST4D是野燕麦除草剂耐受性的关键位点


研究总结


本研究以基因组为核心,构建系统的多组学研究方案:首先构建六倍体野燕麦10.98 Gb参考基因组,为后续分析提供精准参考;再利用大规模群体重测序(768份野生及栽培燕麦材料)系统解析野燕麦与栽培燕麦之间的遗传关系与进化历史,识别受选择区域;并结合转录组分析、表观组数据等多组学联合分析,筛选除草剂处理下的差异表达基因,锁定胁迫响应关键通路和表观调控机制,最终确定与除草剂抗性显著相关的区域qGST4D位点。通过“基因组图谱-群体遗传特征-基因表达动态-表观调控机制-功能基因验证” 的整体研究方案,最终精准定位并验证了除草剂耐受关键基因4Dg0135144,为解析植物环境适应机制与功能基因挖掘提供了高效可行的多组学研究范式。


参考文献:

[1] Liu J, Liu N, Yan W, et al. Reference genome and population genomic analyses reveal insight into herbicide tolerance in Avena fatua L. Nature Communications. 2025;16(1):9851. Published 2025 Nov 7.